• 關於懷恩
    • 創立宗旨
    • 環境介紹
    • 責任保證
    • 菁英招募
    • 公開資訊
      • 109~110年度管理費專戶決算報告書
      • 110~111年度管理費專戶決算報告書
      • 111~112年度管理費專戶決算報告書
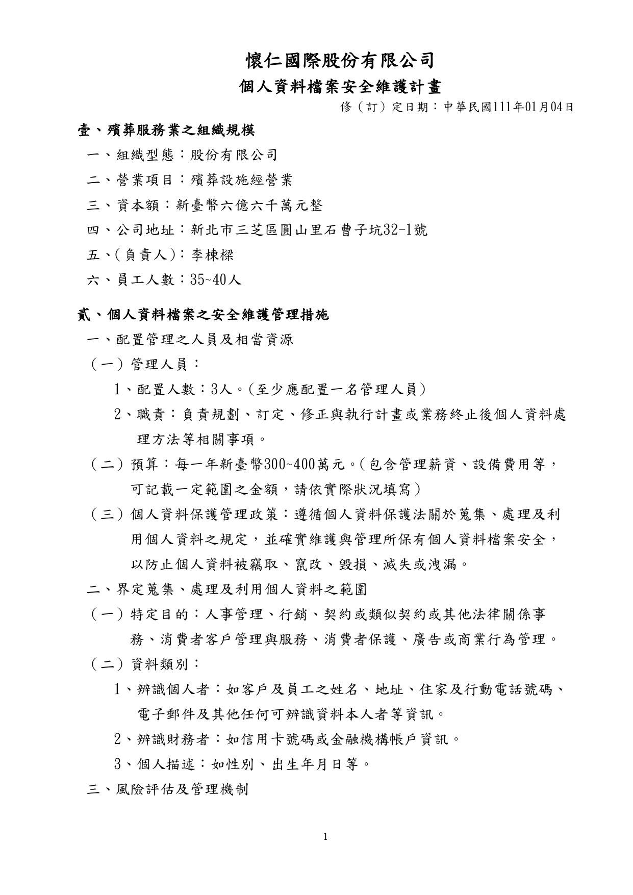
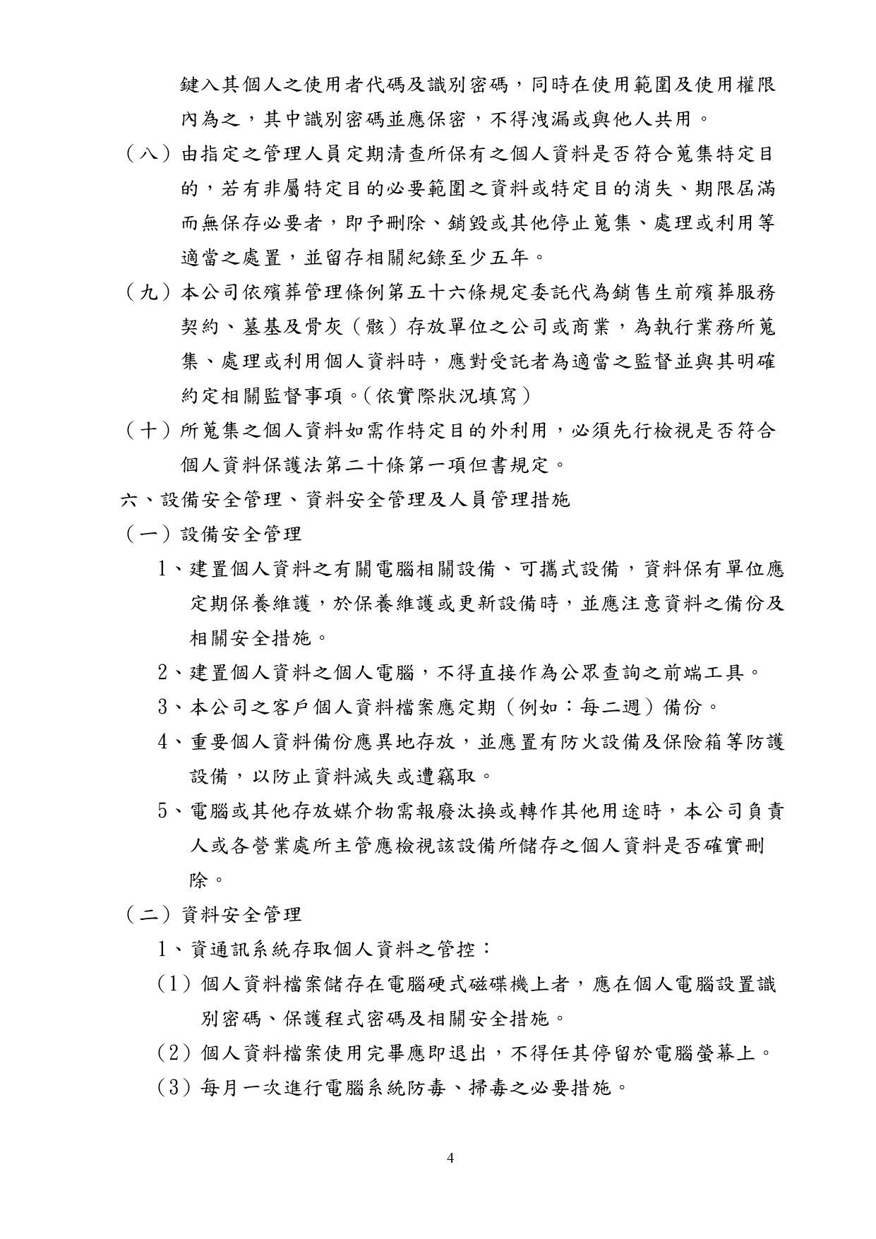
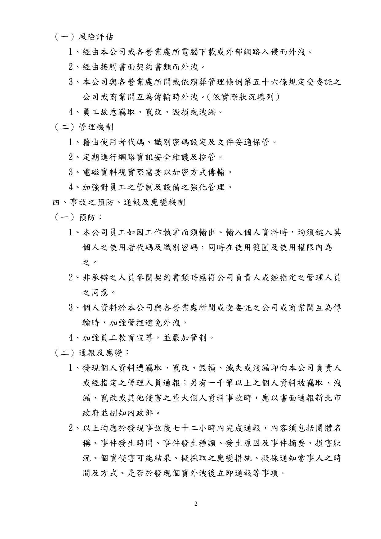
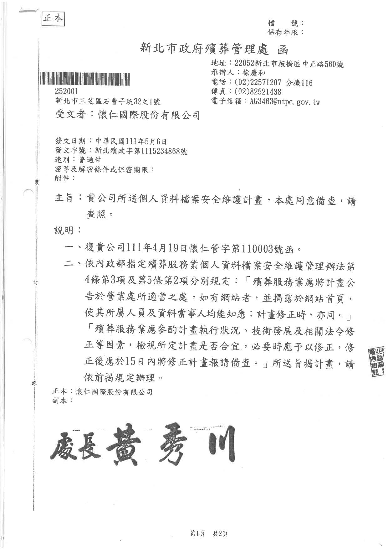
      • 個人資料檔案安全維護計畫書
      • 墓基、骨灰(骸)存放單位委託銷售公司
      • 殯葬設施資料
  • 產品介紹
    • 塔位區
      • 本心樓
      • 臻光廳
      • 仁光廳
      • 恆光廳
      • 泓光廳
      • 澐光廳
      • 慈光廳
      • 澄光廳
      • 和光廳
      • 聖殿 / 一般區
      • 寶座 / 一般區(3.6.7樓)
      • 骨甕區
    • 牌位區
      • 懷恩寶殿
      • 懷仁聖殿
      • 懷恩寶座
    • 戶外墓園區
      • 懷恩祠A區
      • 懷恩祠B區
      • 懷恩祠C區
      • 懷恩園特區-家族墓
      • 懷恩園特區-平面墓穴
      • 懷恩園特區-土葬墓園區
  • 服務項目
    • 法會服務
    • 代辦服務
      • 代辦祭品
      • 敬飯服務
  • 知識分享
    • 梁皇寶懺由來
    • 關懷臨終
    • 基本喪禮禮儀流程
  • 交通指南
    • 總公司-懷恩聖地
    • 台北服務處(德惠街)
  • 下載專區
  • 最新消息

Address
10 Street Name, City Name
Country, Zip Code
Get in touch
555-555-5555
mymail@mailservice.com
Follow us
logo
logo
  • 關於懷恩
    • 創立宗旨
    • 環境介紹
    • 責任保證
    • 菁英招募
    • 公開資訊
      • 109~110年度管理費專戶決算報告書
      • 110~111年度管理費專戶決算報告書
      • 111~112年度管理費專戶決算報告書
      • 個人資料檔案安全維護計畫書
      • 墓基、骨灰(骸)存放單位委託銷售公司
      • 殯葬設施資料
  • 產品介紹
    • 塔位區
      • 本心樓
      • 臻光廳
      • 仁光廳
      • 恆光廳
      • 泓光廳
      • 澐光廳
      • 慈光廳
      • 澄光廳
      • 和光廳
      • 聖殿 / 一般區
      • 寶座 / 一般區(3.6.7樓)
      • 骨甕區
    • 牌位區
      • 懷恩寶殿
      • 懷仁聖殿
      • 懷恩寶座
    • 戶外墓園區
      • 懷恩祠A區
      • 懷恩祠B區
      • 懷恩祠C區
      • 懷恩園特區-家族墓
      • 懷恩園特區-平面墓穴
      • 懷恩園特區-土葬墓園區
  • 服務項目
    • 法會服務
    • 代辦服務
      • 代辦祭品
      • 敬飯服務
  • 知識分享
    • 梁皇寶懺由來
    • 關懷臨終
    • 基本喪禮禮儀流程
  • 交通指南
    • 總公司-懷恩聖地
    • 台北服務處(德惠街)
  • 下載專區
  • 最新消息

個人資料檔案安全

維護計畫書

Button
Button
Button
Button
Button
Button
Button
Button
總公司

新北市三芝區圓山里石曹子坑32-1號

電話:02-26371887

聯絡/申訴專線:0800-369-888

傳真:02-2637-1889

台北服務處

台北市中山區德惠街160號1樓

電話:02-2586-7977

傳真:02-2586-7770

懷仁國際股份有限公司

© Copyright 2025 | All Rights Reserved | Huaien 懷恩聖地
Share by: